トップページ
お知らせ
事業内容
事業内容
業務請負と人材派遣
設計(CAD)業務受託
生産技術部門
柿事業
企業情報
企業情報
企業概要
企業方針
沿革
QCサークル活動
有資格者一覧
アクセス
現場責任者の声
先輩社員の声
新卒採用
次世代育成支援対策及び女性活躍推進法に基づく一般事業主行動計画 | お知らせ | 株式会社 共栄電子
お知らせ
TOP
お知らせ一覧
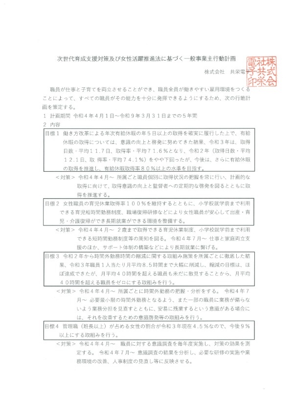
次世代育成支援対策及び女性活躍推進法に基づく一般事業主行動計画
次世代育成支援対策及び女性活躍推進法に基づく一般事業主行動計画
2022.03.17
お知らせ一覧へ戻る